|
正义之路虽艰 光明曙光终见 ——辽宁朝阳“黑恶犯罪集团”案追踪报道时间:2025-02-22 正义之路虽艰 光明曙光终见——辽宁朝阳“黑恶犯罪集团”案追踪报道
在辽宁省朝阳市,一场关于正义与邪恶的较量已经持续了整整十二年,举报人刘顺利、王艳、林敏、以无畏的勇气和坚定的信念,持续控告当地最大的“黑恶犯罪集团”头目刘宏伟及其“保护层”的种种罪行,他们的声音如同在漫长黑夜中闪烁的星光,虽微弱却从未熄灭。
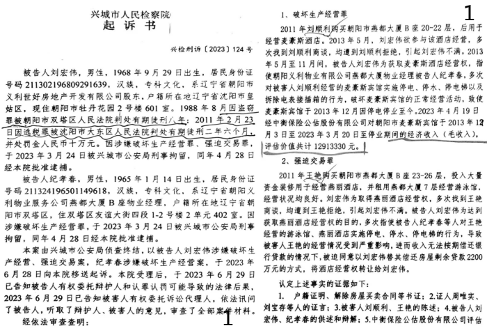
刘宏伟、这个曾因盗窃罪判处有期徒刑8年和逃税罪判处有期徒刑2年6个月,两次入狱的罪犯,却在出狱后利用房地产业兴起的契机,摇身一变成为朝阳义利房地产开发有限公司的法定代表人,他凭借与时任朝阳市委书记宋勇(已因贪污腐败被判死刑,缓期两年执行)的“特殊关系”,在朝阳市构筑起一张庞大的利益链条”,在这张网的庇护下,刘宏伟纠集社会闲散人员及刑满释放人员,实施了一系列包括组织、领导黑社会性质组织罪,破坏生产经营罪和强迫交易罪等在内的多种犯罪行为,严重破坏了当地的社会秩序和营商环境。
对于刘宏伟等人的恶行,举报人们从未放弃过斗争,从2013年6月起,她们无数次前往公安机关报警、催促办案,向上级机关致函控告,甚至亲自前往省、中央有关部门寻求正义。然而,由于“保护层”的干扰和阻碍,案件进展缓慢,刘宏伟等人逍遥法外。
转机出现在2023年春节。中央政法委的批转和辽宁省政法委及省公安厅的严厉查办指令,为这起案件带来了新的希望,异地葫芦岛市兴城市公安局抽调精干力量组成专案组,经过深入调查阅卷,掌握了刘宏伟等人犯罪的大量事实和证据,2023年3月23日,刘宏伟、纪孝春被依法刑事拘留。
然而,正义的道路从来不是一帆风顺的,尽管案件已经移送兴城市检察院,于2023年4月28日批准逮捕,法院三次开庭审理,但却迟迟未作出判决,在举报人的不断陈情和压力下,兴城市人民法院院长孟凡斌曾承诺在特定日期对刘宏伟等人作出裁决,然而,令人震惊的是孟凡斌院长最终却以超期羁押为由,将刘宏伟等人释放出来,“在家监视居住”两次入狱(累犯惯犯),而且案件还在侦查当中,足以证明孟凡斌给犯罪分子刘宏伟提供了串供、转移资产的机会,这一举动造成了极大的影响和严重后果,不仅举报人的人身安全得不到保障,也引发了社会的广泛关注。
举报人坚信,孟凡斌院长的行为背后存在着不可告人的秘密,他们指出孟凡斌院长可能因收受刘宏伟家的钱财而徇私枉法、私放在押人员,这一指控如果属实,将意味着这起案件不仅是一起黑恶犯罪案件,更是一起严重的腐败案件和徇私枉法案件。
面对如此复杂的局面,举报人们没有放弃,他们继续通过各种渠道呼吁有关部门和领导予以监督查办,希望为这起案件画上圆满的句号。他们的坚持和努力,不仅是对正义的执着追求,更是对法治社会建设的坚定信念。
值得欣慰的是,尽管道路曲折,但正义的光芒终究穿透了黑暗。随着案件的深入调查和社会的广泛关注,相信真相终将大白于天下,犯罪分子必将受到法律的严惩。同时,这起案件也再次提醒我们,打击黑恶犯罪和腐败行为需要全社会的共同努力和坚定决心。
只有建立起更加完善、更加公正的法治体系,才能确保每一个人都能在公平正义的阳光下自由呼吸、安心生活。 |








